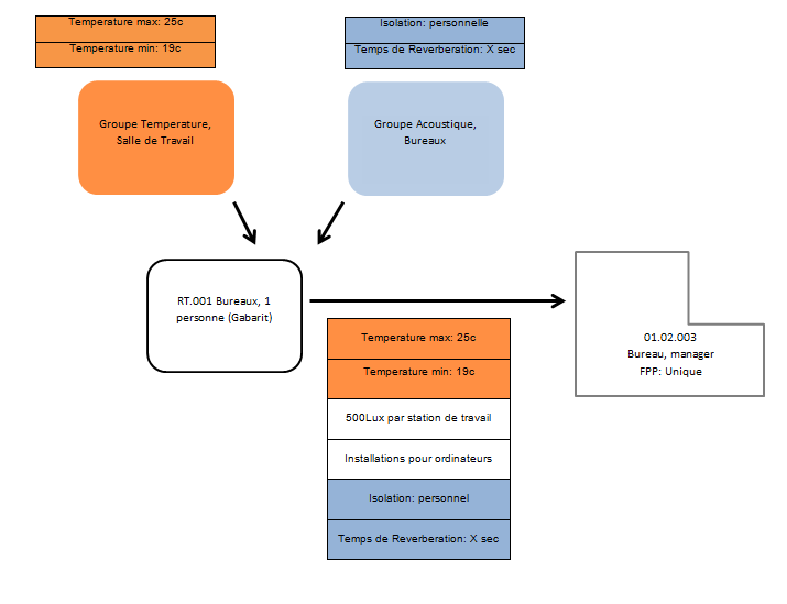
Utilisation des gabartis de pièces et des groupes
Les groupes de règles et gabarits de pièces ont des applications légèrement différentes et il est souvent avantageux de les utiliser simultanément. Un gabarit de pièce sera toujours rattaché à un groupe. Cela signifie que toutes les pièces rattachées au gabarit de pièce sont également rattachées à ce groupe. Étant donné que le gabarit de pièce doit s'appliquer à toutes les règles à l'intérieur de la FPP, une pièce ayant une FPP provenant d'un gabarit de pièce ne peut pas être rattachée à d'autres groupes de règles que ceux auxquels le gabarit de pièce est rattaché. La figure ci-dessous montre un exemple de pièce qui a une FPP provenant d'un gabarit de pièce. À son tour, le gabarit de pièce a des parties de ses règles qui proviennent du groupe et celles sont transférées vers la pièce.

Dans l'onglet "Group" (Groupe) de l'aperçu de la pièce, vous voyez quels gabarits de pièces sont reliés aux groupes. Ouvrir Aperçu de la pièce -> Groupes et sélectionner un groupe dans un type de groupe. Appuyez sur l'onglet "Gabarits de pièces" pour voir quels gabarits sont rattachés aux groupes.